インターフェース

Armadillo-900の各インターフェースについて説明します。

5.1. 電源入力

Armadillo-900は、6つの電源入力ピンVSYS_5Vから電源を入力します。 必要に応じて、コンデンサやフィルタを追加してください。

表5.1 電源入力ピン

ピン名称 ピン番号 タイプ 説明

VSYS_5V

A12, B12, A13, B13, A14, B14

PI

5V電源入力

GND

A2, A7, A11, A15, A18, A19, A20, A21, A28, B1, B2, B5, B11, B15, B23, B26, B27, B28, B29, E2, F28, F29, G1, H2, K1, M28, M29, N28, N29, P28, P29, R28, R29, T28, T29, U1, U28, U29, V28, V29, W1, W28, W29, Y2, AB1, AE1, AF2, AH1, AH2, AH6, AH14, AH16, AH17, AH20, AH23, AH28, AH29, AJ2, AJ12, AJ13, AJ14, AJ20, AJ23, AJ28, D7, D9, D11, D13, D15, D17, D19, D21, D23, E7, E9, E11, E13, E15, E17, E19, E21, E23, G4, G5, G25, G26, J4, J5, J25, J26, L4, L5, L25, L26, N4, N5, N25, N26, R4, R5, R25, R26, U4, U5, U25, U26, W4, W5, W25, W26, AA4, AA5, AA25, AA26, AC4, AC5, AC25, AC26, AE7, AE9, AE11, AE13, AE15, AE17, AE19, AE21, AE23, AF7, AF9, AF11, AF13, AF15, AF17, AF19, AF21, AF23

-


[警告]

電源投入時は、VSYS_5Vが100mV以下になっていることを確認してください。 残留電圧が100mVを超えている状態で電源を投入した場合、正常に起動しない可能性があります。

5.2. ブートモードの設定

Armadillo-900は、ブートモード設定用信号を制御することで、eMMCブートとSDブートを選択可能です。 SDブートの場合は、SDHC2に接続されたSDカードからブートします。 ブートモード設定用信号は、BOOT_MODE0、BT1_CFG9、BT1_CFG11です。 各ブートモードとブートモード設定用信号の設定は以下のとおりです。

表5.2 BOOT_MODE0/BT1_CFG9/BT1_CFG11の設定とブートモード

Boot Mode BOOT_MODE0 BT1_CFG9 BT1_CFG11

eMMC boot

Low

Open

Open

SD boot

Low

High

High


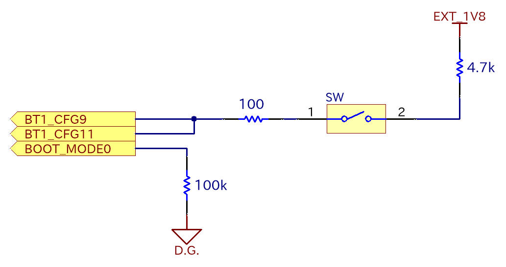
BOOT_MODE0は必ずプルダウンまたはGNDに接続してください。 BT1_CFG9とBT1_CFG11をHighに設定する場合は、EXT_1V8にプルアップする必要があります。プルアップ抵抗は4.7kΩとしてください。 BT1_CFG9とBT1_CFG11の論理は必ず一致している必要があります。 ブートモード設定用信号の設定は、Armadillo-900のリセット中にラッチされ、リセット解除後に設定されたブートモードで起動します。

DIPスイッチを使用してeMMCブートとSDブートを切り替える場合の参考回路は以下のとおりです。

images/bootmode0-cfg9-cfg11-ref-schematic.png

図5.1 BOOT_MODE0/BT1_CFG9/BT1_CFG11参考回路例


5.3. EXT_1V8

EXT_1V8は、1.8Vの電圧出力ピンです。外部で1.8V電源が必要な場合に利用可能です。 最大出力電流は250mA(2ピン合計)です。

表5.3 EXT_1V8ピン

ピン名称 ピン番号 タイプ 説明

EXT_1V8

A3, B3

PO

1.8V電源出力


表5.4 EXT_1V8仕様

項目 Min. Typ. Max. 単位

出力電圧

1.71

1.8

1.89

V

許容電流

-

-

250

mA


5.4. SDインターフェース

SDカードを接続したり、SDIOとして利用するためのSD信号です。 Armadillo-900をSDブートする場合、SDインターフェース(SDHC2信号)に接続されたSDカードからブートします。 主な機能は以下のとおりです。

  • SD Host Controller Standard Specification version 2.0/3.0 準拠
  • SD Memory Card Specification version 3.0 互換
  • SDIO Specification version 2.0/3.0 互換
  • バス幅: 1bit or 4bit
  • スピードモード: Default Speed(24MHz), High Speed(49MHz), UHS-I (195MHz)
  • カードディテクトサポート

表5.5 SD信号

ピン名称 ピン番号 i.MX 8ULPとの接続 電源系統 タイプ 説明

SDHC2_CLK

B8

PTE2

1.8V

O

SDクロック信号

SDHC2_CMD

B7

PTE3

1.8V

I/O

SDコマンド/レスポンス信号

SDHC2_D0

B9

PTE1

1.8V

I/O

SDデータ信号(bit0)

SDHC2_D1

A9

PTE0

1.8V

I/O

SDデータ信号(bit1)

SDHC2_D2

B10

PTE5

1.8V

I/O

SDデータ信号(bit2)

SDHC2_D3

A10

PTE4

1.8V

I/O

SDデータ信号(bit3)

SDHC2_WP

P1

PTF27

1.8V

I

SDライトプロテクト信号

SDHC2_CD

M1

PTF28

1.8V

I

SDカードディテクト信号

SDHC2_VS

N2

PTF29

1.8V

O

SDバス電圧選択信号


SDカードを接続する場合、SD信号の電源系統は1.8V固定のため、SDカードのバス電圧1.8V/3.3V切り替えに対応するには 1.8V/3.3V電圧セレクタとレベルシフタでバス電圧を切り替える構成が必要です。 microSDカードを接続する場合の推奨構成は以下のとおりです。

images/a900-sd-block.svg

図5.2 SD回路構成


[ティップ]

詳細に関しては、NXP SemiconductorsのWebページよりダウンロード可能な、i.MX 8ULPのデータシートやリファレンスマニュアル等を参照してください。

5.5. Ethernetインターフェース

Armadillo-900には、10BASE-T/100BASE-TXに対応したEthernetPHYが搭載されています。 主な機能は以下のとおりです。

  • 通信速度: 100Mbps (100BASE-TX), 10Mbps (10BASE-T)
  • 通信モード: Full-Duplex (全二重), Half-Duplex (半二重)
  • Auto Negotiationサポート
  • キャリア検知サポート
  • リンク検出サポート

表5.6 Ethernet信号

ピン名称 ピン番号 i.MX 8ULPとの接続 電源系統 タイプ 説明

ENET0_TXP

J1

-

-

O

Ethernet差動出力ペア

ENET0_TXN

J2

-

-

O

ENET0_RXP

G2

-

-

I

Ethernet差動入力ペア

ENET0_RXN

H1

-

-

I

ENET0_LED0

A5

-

3.3V

O

Ethernet LED制御用信号(Link/Activity)

ENET0_LED1

A6

-

3.3V

O

Ethernet LED制御用信号(Speed)


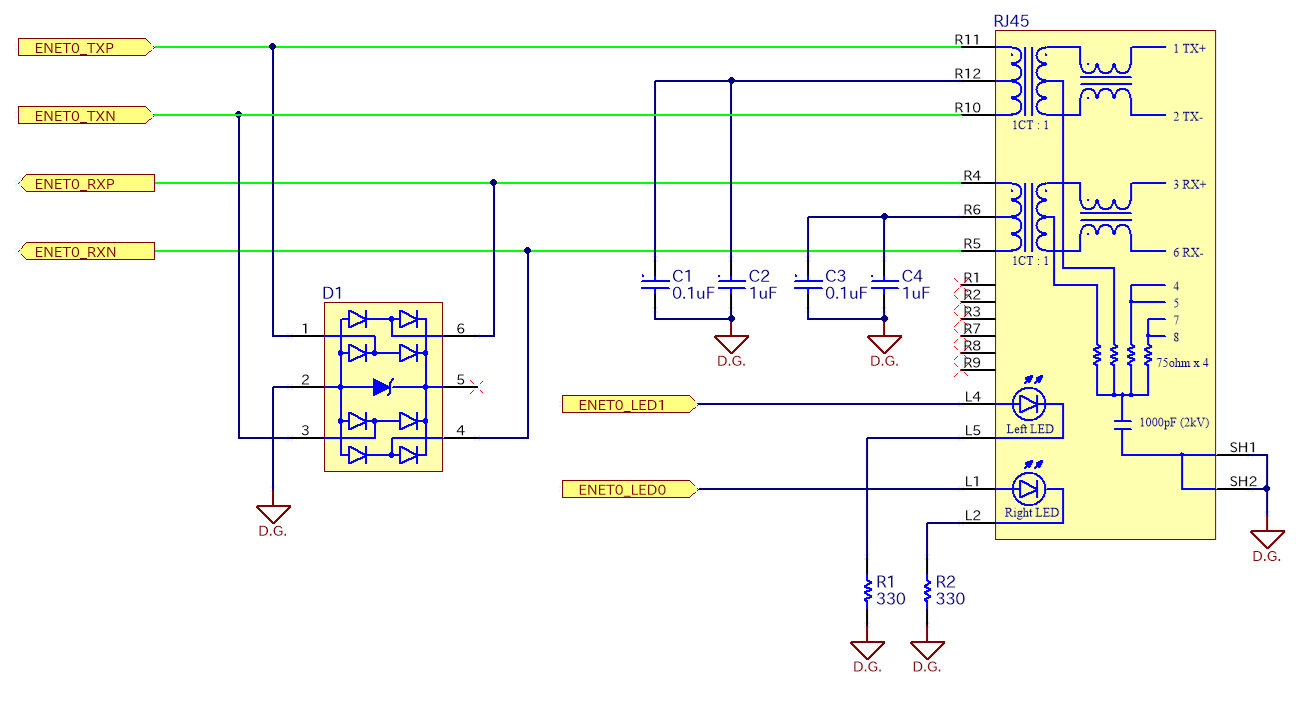
ENET0_TXPとENET0_TXNのペア、ENET0_RXPとENET0_RXNのペアは差動信号です。 配線はGNDに対して50Ωのインピーダンス、差動インピーダンスは100Ωで配線する必要があります。 未使用時は何も接続しないでください。

トランス内蔵タイプのRJ45コネクタと接続する場合の参考回路は以下のとおりです。 LEDの電流制限抵抗は使用するLEDの特性に合わせて変更してください。

images/ethernet-ref-schematic.png

図5.3 Ethernet 参考回路例


5.6. USBインターフェース

Armadillo-900はUSB HostまたはUSB Deviceとして2ポートのUSBインターフェースが利用可能です。 主な機能は以下のとおりです。

  • Universal Serial Bus Specification Revision 2.0 準拠
  • Enhanced Host Controller Interface (EHCI)準拠
  • 転送レート: USB2.0 High-Speed (480Mbps), Full-Speed (12Mbps), Low-Speed (1.5Mbps)

表5.7 USB信号

ピン名称 ピン番号 i.MX 8ULPとの接続 電源系統 タイプ 説明

USB0_DP

V1

USB0_DP

-

I/O

USB0差動入出力ペア

USB0_DM

V2

USB0_DM

-

I/O

USB0_VBUS_DETECT

AB2

USB0_VBUS_DETECT

-

I

USB0 VBUS ディテクト信号

USB1_DP

Y1

USB1_DP

-

I/O

USB1差動入出力ペア

USB1_DM

W2

USB1_DM

-

I/O

USB1_VBUS_DETECT

AC1

USB1_VBUS_DETECT

-

I

USB1 VBUS ディテクト信号


USB0_DMとUSB0_DPのペア、USB1_DMとUSB1_DPのペアは差動信号です。 配線はGNDに対して45Ωのインピーダンス、差動インピーダンスは90Ωで配線する必要があります。

未使用時、USB0_DM、USB0_DP、USB1_DM、USB1_DPには何も接続しないでください。 USB0_VBUS_DETECT、USB1_VBUS_DETECTは10kΩでグランドに接続してください。

[ティップ]

詳細に関しては、NXP SemiconductorsのWebページよりダウンロード可能な、i.MX 8ULPのデータシートやリファレンスマニュアル等を参照してください。

5.7. UART(APD)インターフェース

APD(Application Domain)用のコンソールとして利用することを想定したUARTです。

表5.8 UART(APD)信号

ピン名称 ピン番号 i.MX 8ULPとの接続 電源系統 タイプ 説明

LPUART4_TX

D1

PTF10

1.8V

O

UART TX信号

LPUART4_RX

D2

PTF11

1.8V

I

UART RX信号

LPUART4_CTS_B

E1

PTF8

1.8V

I

UART CTS信号

LPUART4_RTS_B

C2

PTF9

1.8V

O

UART RTS信号


[ティップ]

詳細に関しては、NXP SemiconductorsのWebページよりダウンロード可能な、i.MX 8ULPのデータシートやリファレンスマニュアル等を参照してください。

5.8. UART(RTD)インターフェース

RTD(Real Time Domain)用のコンソールとして利用することを想定したUARTです。 RTD(Real Time Domain)コンソール用のUARTとJTAGは同じピンを使用するため、どちらかの機能にマルチプレクスして使用します。 デフォルトでは、JTAGにマルチプレクスされています。

表5.9 UART(RTD)信号

ピン名称 ピン番号 i.MX 8ULPとの接続 電源系統 タイプ 説明

JTAG0_TMS/LPUART1_CTS_B

AJ15

PTA20

1.8V

I

UART CTS信号

JTAG0_TDO/LPUART1_RTS_B

AJ16

PTA21

1.8V

O

UART RTS信号

JTAG0_TDI/LPUART1_TX

AH15

PTA22

1.8V

O

UART TX信号

JTAG0_TCK/LPUART1_RX

AJ17

PTA23

1.8V

I

UART RX信号


[ティップ]

詳細に関しては、NXP SemiconductorsのWebページよりダウンロード可能な、i.MX 8ULPのデータシートやリファレンスマニュアル等を参照してください。

5.9. JTAGインターフェース

デバッグ用のJTAGです。 JTAGはRTD(Real Time Domain)コンソール用のUARTと同じピンを使用するため、どちらかの機能にマルチプレクスして使用します。 デフォルトでは、JTAGにマルチプレクスされています。

表5.10 JTAG信号

ピン名称 ピン番号 i.MX 8ULPとの接続 電源系統 タイプ 説明

JTAG0_TMS/LPUART1_CTS_B

AJ15

PTA20

1.8V

I

JTAG TMS信号

JTAG0_TDO/LPUART1_RTS_B

AJ16

PTA21

1.8V

O

JTAG TDO信号

JTAG0_TDI/LPUART1_TX

AH15

PTA22

1.8V

I

JTAG TDI信号

JTAG0_TCK/LPUART1_RX

AJ17

PTA23

1.8V

I

JTAG TCK信号


[ティップ]

詳細に関しては、NXP SemiconductorsのWebページよりダウンロード可能な、i.MX 8ULPのデータシートやリファレンスマニュアル等を参照してください。

5.10. MIPI CSIインターフェース

最大2レーンのMIPI CSI-2 インターフェースです。

表5.11 MIPI CSI信号

ピン名称 ピン番号 i.MX 8ULPとの接続 電源系統 タイプ 説明

CSI_CLK_P

E29

CSI_CLK_P

-

I

MIPI CSI Clock差動入力ペア

CSI_CLK_N

E28

CSI_CLK_N

-

I

CSI_DATA0_P

C29

CSI_DATA0_P

-

I

MIPI CSI Data0差動入力ペア

CSI_DATA0_N

C28

CSI_DATA0_N

-

I

CSI_DATA1_P

D29

CSI_DATA1_P

-

I

MIPI CSI Data1差動入力ペア

CSI_DATA1_N

D28

CSI_DATA1_N

-

I


CSI_DATA0_NとCSI_DATA0_Pのペア、CSI_DATA1_NとCSI_DATA1_Pのペア、CSI_CLK_NとCSI_CLK_Pのペアは差動信号です。 配線はGNDに対して50Ωのインピーダンス、差動インピーダンスは100Ωで配線する必要があります。 未使用時は何も接続しないでください。

[ティップ]

詳細に関しては、NXP SemiconductorsのWebページよりダウンロード可能な、i.MX 8ULPのデータシートやリファレンスマニュアル等を参照してください。

5.11. MIPI DSIインターフェース

最大4レーンのMIPI DSIインターフェースです。

表5.12 MIPI DSI信号

ピン名称 ピン番号 i.MX 8ULPとの接続 電源系統 タイプ 説明

DSI_CLK_P

G29

DSI_CLK_P

-

O

MIPI DSI Clock差動入力ペア

DSI_CLK_N

G28

DSI_CLK_N

-

O

DSI_DATA0_P

K29

DSI_DATA0_P

-

O

MIPI DSI Data0差動入力ペア

DSI_DATA0_N

K28

DSI_DATA0_N

-

O

DSI_DATA1_P

J29

DSI_DATA1_P

-

O

MIPI DSI Data1差動入力ペア

DSI_DATA1_N

J28

DSI_DATA1_N

-

O

DSI_DATA2_P

L29

DSI_DATA2_P

-

O

MIPI DSI Data2差動入力ペア

DSI_DATA2_N

L28

DSI_DATA2_N

-

O

DSI_DATA3_P

H29

DSI_DATA3_P

-

O

MIPI DSI Data3差動入力ペア

DSI_DATA3_N

H28

DSI_DATA3_N

-

O


DSI_DATA0_NとDSI_DATA0_Pのペア、DSI_DATA1_NとDSI_DATA1_Pのペア、 DSI_DATA2_NとDSI_DATA2_Pのペア、DSI_DATA3_NとDSI_DATA3_Pのペア、 DSI_CLK_NとDSI_CLK_Pのペアは差動信号です。 配線はGNDに対して50Ωのインピーダンス、差動インピーダンスは100Ωで配線する必要があります。 未使用時は何も接続しないでください。

[ティップ]

詳細に関しては、NXP SemiconductorsのWebページよりダウンロード可能な、i.MX 8ULPのデータシートやリファレンスマニュアル等を参照してください。

5.12. DACインターフェース

DAC0_OUT、DAC1_OUTは12bitのデジタル・アナログコンバータ出力です。 リファレンス電圧は1.8Vです。

表5.13 DAC信号

ピン名称 ピン番号 i.MX 8ULPとの接続 電源系統 タイプ 説明

DAC0_OUT

AH12

DAC0_OUT

1.8V

O

アナログ出力

DAC1_OUT

AH13

DAC1_OUT

1.8V

O

アナログ出力


未使用時は何も接続しないでください。

[ティップ]

詳細に関しては、NXP SemiconductorsのWebページよりダウンロード可能な、i.MX 8ULPのデータシートやリファレンスマニュアル等を参照してください。

5.13. STATUS_LED

STATUS_LEDは、Armadillo-900のステータス表示用LEDを制御するための信号です。 LowでLEDが消灯、ONで点灯する想定で制御されます。

表5.14 STATUS_LEDのデフォルト設定

ステータス STATUS_LED

電源OFF

Low

電源ON

High

シャットダウン中

Blink(888ms間隔)

アップデート中

Blink(222ms間隔)

アップデート失敗

Blink(55ms間隔)


STATUS_LEDでLEDを点灯/消灯させる場合の参考回路は以下のとおりです。 LEDの電流制限抵抗は使用するLEDの特性に合わせて変更してください。

images/status-led-ref-schematic.png

図5.4 STATUS_LED 参考回路例


5.14. ONOFF

ONOFF信号は、Armadillo-900をシャットダウンモードに移行させる、またはONOFF信号によってシャットダウンモードに移行したArmadillo-900をアクティブモードへ復帰させるための制御信号です。

images/a900-block-onoff.svg

図5.5 ONOFF回路の構成


アクティブモードでONOFF信号が5秒以上Lowレベルになると、PMIC_ON_REQ信号がディアサートされ、シャットダウンモードに移行します。 LDO_SNVS_3V0、VDD_VBAT18以外の電源は切断されます。 また、シャットダウンモードでONOFF信号が500ミリ秒以上Lowレベルになると、PMIC_ON_REQ信号がアサートされ、アクティブモードに復帰しすべての電源が供給されます。 ONOFF信号は内部でVDD_VBAT18に100kΩでプルアップされています。オープンドレイン(またはオープンコレクタ)信号を入力してください。

表5.15 アクティブモード/シャットダウンモードを切り替える際に必要なLowレベル保持時間

状態 Lowレベル保持時間

アクティブモードからシャットダウンモード

5秒以上

シャットダウンモードからアクティブモード

500ミリ秒以上


タクトスイッチでONOFF信号を制御する場合の参考回路は以下のとおりです。

images/onoff-ref-schematic.png

図5.6 ONOFF参考回路例


5.15. SYS_N_RST

SYS_N_RSTは、Armadillo-900内部のPMICをコールドリセットするためのリセット信号です。 内部でVSYS_5Vに100kΩでプルアップされています。オープンドレイン(またはオープンコレクタ)信号を入力してください。 デフォルトでは8秒以上(アットマークテクノ標準のM33ファームウェアを使用する場合は1秒以上)Lowにすることでコールドリセットします。 SYS_N_RSTを用いたリセットは、ソフトウェアの動作状況に関わらず動作するため、ソフトウェアの更新等で再起動が必要な場合には 使用しないでください。また、Armadillo-900がシャットダウンモードになっている場合、SYS_N_RSTでのリセットは無効になります。

タクトスイッチでリセット信号を制御する場合の参考回路は以下のとおりです。

images/sys-n-rst-ref-schematic.png

図5.7 SYS_N_RST参考回路例


5.16. GPIOインターフェース

PTAx、PTBx、PTCx、PTDx、PTEx、PTFxは、様々な機能にマルチプレクス可能なGPIOピンです。 PTAx、PTBx、PTCxのグループはi.MX 8ULPのRTD(Real Time Domain)に割り当てられたピンです。 PTDx、PTEx、PTFxのグループはi.MX 8ULPのAPD(Application Domain)に割り当てられたピンです。

[ティップ]

拡張できる機能の詳細につきましては、 「Armadillo-900 マルチプレクス表」をご参照ください。

[ティップ]

詳細に関しては、NXP SemiconductorsのWebページよりダウンロード可能な、i.MX 8ULPのデータシートやリファレンスマニュアル等を参照してください。